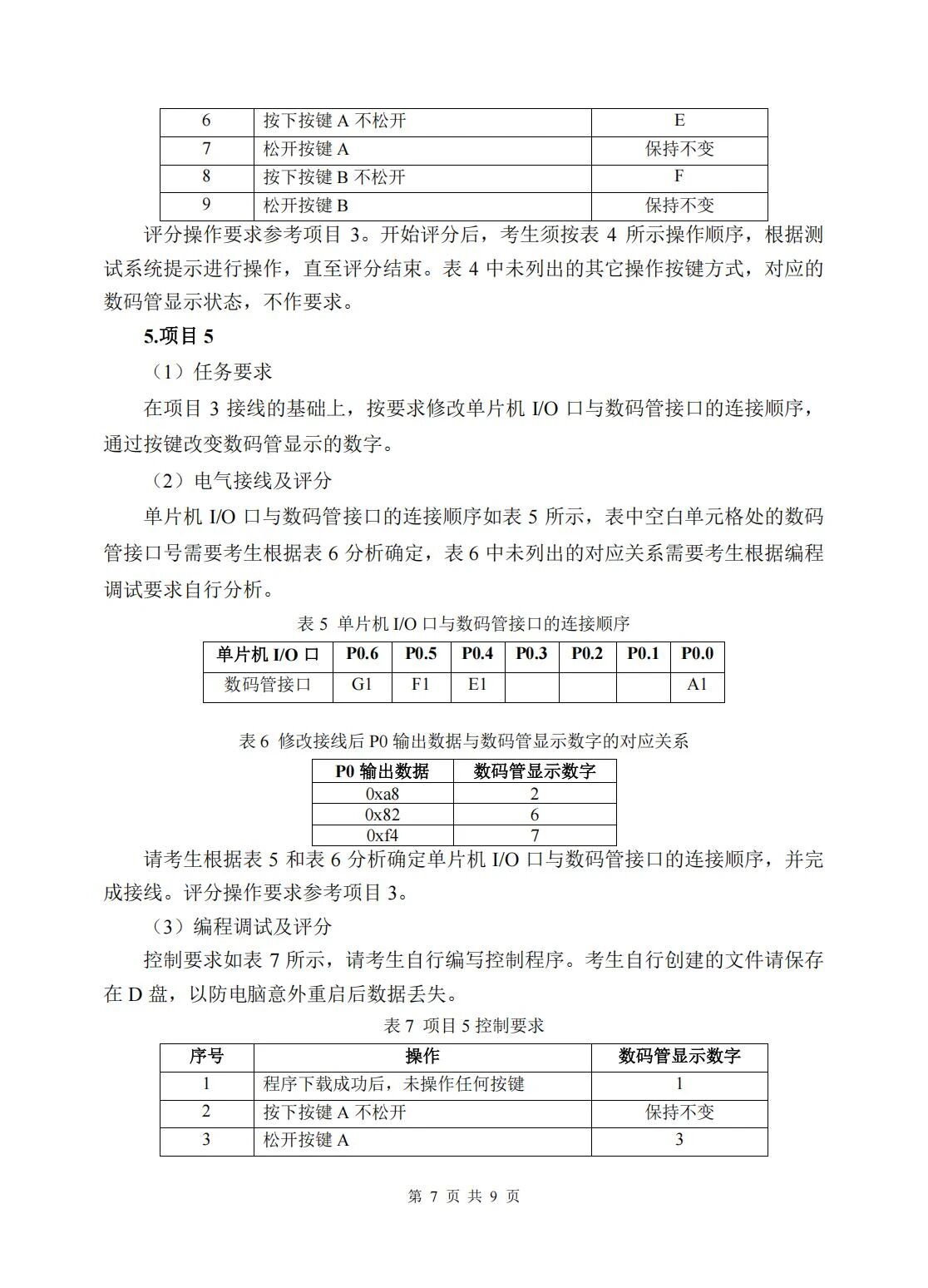
电子技术:2025年春考技能电子技术类专业考试试题

电子技术:2025年春考技能电子技术类专业考试试题电子技术:2025年春考技能电子技术类专业考试试题电子技术:2025年春考技能电子技术类专业考试试题电子技术:2025年春考技能电子技术类专业考试试题电子技术:2025年春考技能电子技术类专业考试试题电子技术:2025年春考技能电子技术类专业考试试题电子技术:2025年春考技能电子技术类专业考试试题电子技术:2025年春考技能电子技术类专业考试试题电子技术:2025年春考技能电子技术类专业考试试题

考试范围

电气技术:2025年春考技能电气技术类专业考试样题

2026-4-10 9:27:02

考试范围

化工与环境:2025年春考技能化工与环境类专业考试范围

2026-4-10 9:33:06

0 条回复 A文章作者 M管理员
    暂无讨论,说说你的看法吧
购物车
优惠劵
搜索