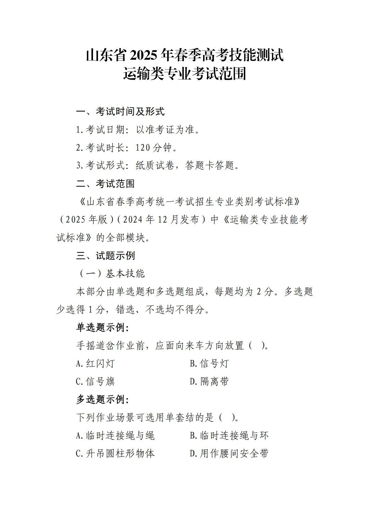
运输:2025年春考技能运输类专业考试范围

运输:2025年春考技能运输类专业考试范围运输:2025年春考技能运输类专业考试范围

考试范围

车辆维修:2025年春考技能车辆维修类专业考试范围

2026-4-10 9:36:59

考试范围

数字媒体:2025年春考技能数字媒体类专业考试样题

2026-4-10 9:40:13

0 条回复 A文章作者 M管理员
    暂无讨论,说说你的看法吧
购物车
优惠劵
搜索