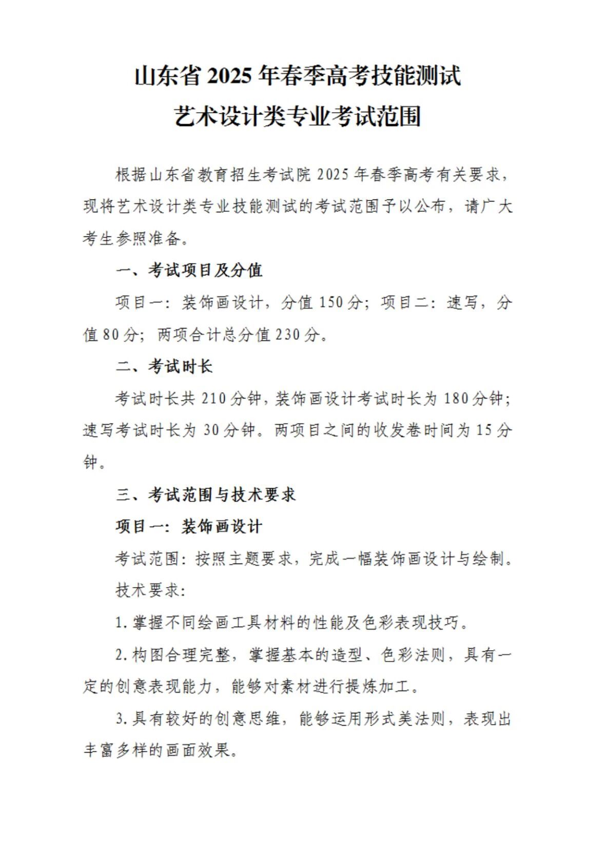
艺术设计:2025年春考技能艺术设计类专业考试范围

艺术设计:2025年春考技能艺术设计类专业考试范围艺术设计:2025年春考技能艺术设计类专业考试范围艺术设计:2025年春考技能艺术设计类专业考试范围

考试范围

学前教育:2025年山东春考学前教育类技能试题

2026-4-10 10:09:28

考试范围

畜牧养殖:2026年春考技能畜牧养殖类考试试题

2026-4-9 19:33:26

0 条回复 A文章作者 M管理员
    暂无讨论,说说你的看法吧
购物车
优惠劵
搜索